Updated Information

The pioneering research of the Chinese team restores the totipotency of stem cells
DateandTime:2022-04-14 09:52:47 | Hits:430

The pioneering research of the Chinese team restores the totipotency of stem cells

Recently,  in a new study published in the journal Nature, a research team from China has made an important breakthrough. They transformed human pluripotent stem cells into totipotent embryonic-like cells at the 8-cell stage (called "8C-like cells"), which undergo zygotic genome activation and retain the potential to develop into all tissues and organs. This breakthrough lays the foundation for new advances in organ regeneration and synthetic biology.


Previous studies have been conducted to transform pluripotent stem cells into inner cell mass cells of blastocysts. The latest research goes a step further, hoping to convert pluripotent stem cells into totipotent cells at an earlier stage of human development.


After a human fertilized egg is formed, the genome is initially silent. The zygotic genome is only rapidly activated when the zygote divides to the 8-cell stage. Therefore, studying this stage is critical to understanding life development.


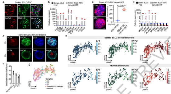
To convert human pluripotent stem cells into 8C-like cells, the research team developed a chemical "cocktail": from a series of inhibitors targeting signaling or epigenetic pathways, a combination of reagents was screened to complete the transformation. In the process, the research team also turned to single-cell genome sequencing: cells were injected into mice, and after further development, 8C-like cells were identified and isolated by sequencing.

As a result, the research team successfully generated 8C-like cells from human pluripotent stem cells in a transgene-free, rapid, and controllable manner, which are transcriptionally and epigenetically similar to real 8-cell stage embryos. In this transformation, the genes DPPA3 and TPRX1 play key roles: the former leads to DNA demethylation, while the latter is a key regulator of the gene network in 8C-like cells.


As totipotent stem cells early in development, these cells should have the potential to differentiate into all embryonic cell types, which in turn give rise to the tissues and organs necessary for development. Subsequent experiments demonstrated the totipotency of these cells. In both in vitro and in vivo experiments, 8C-like cells can generate embryonic and extraembryonic cell lines: among them, trophoblast stem cells and blastocysts were generated in in vitro experiments, and teratomas were generated in in vivo experiments.

Researchers have developed a non-transgenic, rapid and controllable "cocktail" of cell reprogramming methods that can convert human pluripotent stem cells into totipotent 8-cell stage embryo-like cells, equivalent to 3 days of fertilized egg development state of totipotent stem cells. This achievement will help realize the in vitro regeneration of human organs in the future, which is of great significance for solving problems such as organ shortage, allogeneic and xenotransplant rejection, etc.


In 2012, the Nobel Prize in Physiology or Medicine was awarded to Shinya Yamanaka, a Japanese scientist who successfully induced mature somatic cells into blastocyst-stage pluripotent stem cells. Human blastocyst stage cells are in the state of fertilized egg development for 5-6 days, and its ability to further develop is relatively limited.


The present study, however, took the field a big step forward, and for the first time obtained embryonic cells that were only three days old from a fertilized egg. In the early stage of fertilized egg development, great changes take place every day. It is these 2-3 days that scientists have obtained human 8-cell stage embryo-like totipotent stem cells through in vitro induction for the first time. This is the "youngest" human cell induced in vitro to date, with very strong developmental potential. The research will also help unlock the keys to early development of the human embryo.


Advances in this research could eventually make individualized organ regeneration a reality. Often, the only way for a person in need of an organ transplant is to find a matching organ donor. The process is not foolproof. If the serotype of the donor is too different from the serotype of the recipient, the organ transplant will fail. A different approach aimed at adapting animal organs for transplantation to humans through gene editing is also in its infancy.


This achievement also provides a new in vitro research system for basic research on early embryonic development, helping us to understand the relationship between early embryonic development and disease occurrence, as well as to study and treat birth defects and various developmental diseases.

©2022 CELL BIOTECHNOLOGY GROUP INC. All Rights Reserved Tel:+1-647-4090807